铃铃铃~
早上我们接到一通电话
电话那边焦急地询问:“为什么吃的文拉法辛缓释片拉出来了?是不是吃进去的药没起作用啊?而且我用锤子砸药片,半天都没砸碎,捏起来还是很硬!”
为什么文拉法辛缓释片吃了会拉出来?
拉出来后药效还在吗?
文拉法辛缓释片,采用的是缓释技术,排出来的是这种药物的骨架。缓释片是经过特殊工艺将药物融在这种骨架里,服用后缓慢释放。最后排出来的“药片”看似完整,但药物在体内已经充分释放了。可以理解为排出来的是个“空壳”。
在用药过程中,很多患者存在类似用药顾虑是十分正常的。那我们具体来了解下缓控释药物的相关知识。
01 什么是缓控释制剂
缓控释制剂是指缓释制剂和控释制剂。与普通制剂相比,缓控释制剂的主要特点是药物释放缓慢,吸收入血后可维持较长时间的有效治疗血药浓度,其血药浓度—时间曲线如图所示。

缓控释制剂和普通制剂的血药浓度-时间曲线
02 为什么有的药要制备成缓控释制剂
● 减少给药次数,提高患者的用药依从性。对于半衰期短或需要频繁给药的药物,通常每天需要口服3次,制成缓控释片,可以每天给药1-2次,方便患者用药,减少患者漏服药物的可能,尤其适合心绞痛、高血压等慢性病患者的长期用药。
● 平稳血药浓度,减少药物不良反应。缓控释制剂血药浓度波动小且平稳,使体内药物保持在有效治疗浓度范围内以维持疗效,发挥最佳治疗效果。
● 缓控释制剂可以定时、定位释药。如有的药物口服后易被胃酸破坏,可制成肠溶制剂。
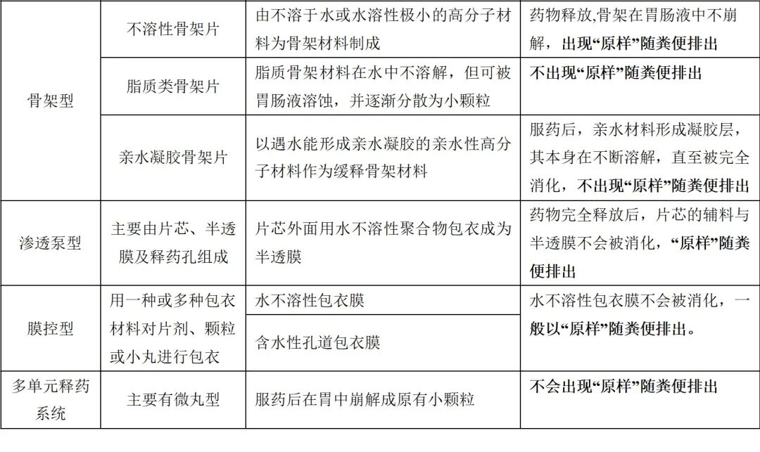
03 为什么有些缓控释片吃进去后会“原样”排出来
缓控释片是否会“原样”排出和它的具体种类及辅料有关。根据结构特征、释药机制、制备工艺,口服缓控释制剂可分为骨架型、渗透泵型、膜控型、多单元释药系统等。
表:口服缓控释制剂分类
04 为什么有些缓控释片窗口药师特别交代不能掰开服用
能否掰开服用取决于药品的制备工艺。骨架型、渗透泵型、膜控型这类药物通常需整片吞服,不能掰开、咀嚼或研磨服用。
掰开后药物缓释骨架或薄膜被破坏,药物会从断口处快速大量释放,不但达不到缓释的目的,还会使药物浓度突然升高,药片变“毒片”,发生严重的不良反应。
而通过微丸技术实现缓释效果的缓释药物,药片是由多个含药单元组成,掰开不会破坏微囊微丸结构,所以可以掰开,但不能咀嚼或研磨,以免缓释小微囊结构被进一步破坏。
极少数缓释制剂采用专利的缓释技术,可实现药品咀嚼后其缓释特性不会改变,为无法或不愿意吞咽的患者提供了选择。

图源:网络
05 服用缓控释制剂还有哪些注意事项
● 须严格按照说明书规定的剂量和给药频率服用。
● 少部分中间有刻痕的药片,可以沿刻痕掰开服用。但不能咀嚼或进一步研碎,说明书明确说明可以咀嚼的除外。
● 某些缓控释制剂用药期间不宜饮酒或大量摄入高脂食物,已发现高脂饮食会引起茶碱缓释胶囊药物突释而使患者中毒。
● 长期腹泻或便秘的患者,不宜使用缓控释制剂。以免影响药物疗效或加重便秘症状。

总之,缓控用药需谨慎,遇见不懂可以咨询药师,不掰不碾不咀嚼,按时服药最科学,整吃整排莫恐慌,是否掰开看说明。

表:我院常见的缓控释制剂及服用注意事项